MADL!AR
Code is cheap, show me the PPT!
首页
分类
Fragment
关于
tas2563音频功放调试笔记
分类:
硬件
标签:
硬件
发布于: 2023-04-20
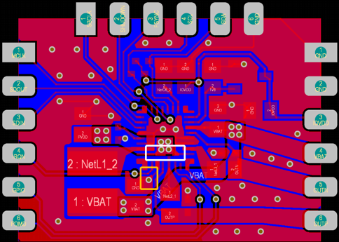
### 背景 最近想做一个小项目,对小时候玩的黑白段码屏的俄罗斯方块的游戏机进行改造,移除原有的主板,添加一颗性能强劲的芯片重新驱动这块屏幕,然后编写自己的游戏。这个游戏机是由锂电池供电,工作电压介于3.6~4.2V,由此需要为其选择一块音频功率放大芯片来驱动扬声器。 发现德州仪器tas2563非常适合这个场景,它是一款6.1W、D类数字音频功率放大器,工作电压2.5V~5.5V,集成升压器,可以将电压升至11.5V以提供足够强大的功率推动扬声器。可以将这款芯片看做两个部分,其一是升压控制部分,其二才是音频核心部分,将升压和DAC解码&功率放大集成在一起,这样一来,音频的部分就只需要一个芯片,十分便捷。 ### debug记录 #### 1. 电源电压 tas2563有两种供电方式,一种是电池供电的集成升压模式,另一种是外部PVDD供电模式。后者需要额外的升压电路,不在本应用场景考虑范围之内。针对前者,官方推荐电路如下:  其中包含3路电压: 1. VBAT是功率的部分,输入给内部集成的boost升压模块。内部升压之后,由VBST即"Boost converter output"引脚输出,通过芯片外部连接,连接到PVDD即"Power stage supply"引脚。VBAT可以直连电池输出,或者USB输入; 2. VDD电压,固定为1.8V输入。其为模拟、数字和IO提供电源,可以理解为核心供电; 3. IOVDD即IO电压输入,1.8~3.3V 官方文档针对第3点有一个迷惑性的描述,在绝对最大额定值中"Input voltage"中描述"MAX"值为"VDD+0.3":  而VDD是核心供电即1.8V,难道是说所有IO引脚输入电压不能超过2.1V?那IOVDD设置为3.3V又有什么意义呢?另外,文档中的小字注解表述所有数字输入和IO都具有故障安全(failsafe)功能,但在资料中并未找到failsafe的解释。 为了防止此芯片不支持3.3V电平,我甚至提前准备了电平转换芯片TCA9416,但经过实测,task2563支持3.3V IO电平。此前的担心属于多余了,我认为绝对最大额定值中"Input voltage"的VDD,应当是指 IOVDD。 #### 2. PCB布线 tas2563有两种封装,为了简单,这里使用qfn封装,绘制的第一版PCB(存在问题)如右图所示   此芯片为软件配置方式,在上电时,若检测到SPII2CZ_MISO引脚短接到GND,则使用IIC方式与主机通信。若使用SPI,需要使用一个电阻将此引脚上拉到IOVDD。使用IIC方式时,其从机地址通过ADDR_SPICLK引脚进行设置:  这是很有用的特性,因为2563是单声道芯片,在多声道系统中,可以通过不同的I2C地址单独配置每个芯片。 使用上述的PCB焊接成品之后,出现两个棘手问题: 1. 发现其I2C地址变成了78即0x4E,理论上应该是76即0x4C 2. 无论怎么操作,这个芯片都没有任何驱动能力 经过多天的排查,发现这些问题是PCB布局不合理造成的。针对第一个问题,ADDR_SPICLK引脚通过一个过孔连接到地,同时这个过孔也是boost电路里,电感侧的滤波电容的唯一对地回流路径,即图中橙色框内。推测在上电瞬间,sw给电感充电,因为这个过孔对地阻抗相对较高,导致ADDR_SPICLK引脚电平被拉高,核心检测到高电平使从机地址变成了0x4E。 针对第二个问题,在寄存器列表中,地址为0x02寄存器即“Power ctrl”寄存器,控制着芯片的电源状态。按照文档所述,芯片会自动检测音频信号的频率,如果格式正确,则在0x02寄存器被写0值时,进行播放。而实际上,只要写0,要么芯片会掉电重启,要么就会进入"TDM clock error"状态。 仔细分析资料,和PCB可以看出,boost升压输出引脚和PVDD引脚直接相连,并且滤波电容距离芯片较远,通过过孔翻越两次平面才连接到地,即白色框选部分。电流总会流入一条对地阻抗最小且最近的回路,主环路对地阻抗大,则带载能力就会变小。官方的demo一般都是经过详细论证和测试过的最佳实践,仔细参考官方的layout,总结以下特点:  * 走线和器件大部分置于顶层,底层尽可能保持完整 * VBST到PVDD的路径舍近求远,滤波电容放置在路径中间 * 电容接地的一侧打额外的过孔,降低阻抗 * PVDD到GREG引脚间的电容放置在芯片底部,回流路径尽可能短,并且是星型连接。GREG是boost电路高压侧栅极调节器,将PVDD引脚置于中间,可以有效跟踪PVDD的电压并进行调整 同时需要注意到,官方并没有移除死铜,说明死铜对电气性能的影响基本可以忽略。并且,电感下方的铜皮也并未做掏空处理:  根据以上规则,制作出新版的电路:  经测试已无上述问题,音色效果惊艳。 #### 3. 软件 TAS2563提供了一个灵活的TDM串行音频端口。该端口可以配置为支持多种格式,包括立体声I2S、左对齐和TDM。通过SDIN引脚,可以进行单声道音频播放。SDOUT引脚用于传输样本流,包括扬声器电压和电流感应、VBAT电压、芯片温度和通道增益。 在音频格式上,2563会自动检测time-slot的数量,有效的SBCLK到FSYNC比率为64、96、128、192、256、384和512。这里所述的time-slot,在音频通信中其实就是一帧数据中的一个通道。因为PDM接口可以传输多个声道,所以一帧数据的bit数等同于采样深度*通道数。在这里需要特别注意的是,tas2563规定小的比率为64,即每帧数据最少需要64位数据,即使传输8bit单声道音频,也要在每通道末尾补0来凑齐64位,否则会产生"TDM clock error"。 #### 4. 总结 总得来说,tas2563是一款性能优异的芯片,单芯片就解决了DAC和功率放大的需求,高达112.5 dB的SNR在官网一众扬声器放大器中可谓一骑绝尘。用它推动5.5寸的无源音箱,实际听感效果非常惊艳。当然单价是其最大的缺点,在某宝购入了2片花费160,第二天发现另外一个商家,10片250元,但即使这样,25块钱的单价依旧不便宜。